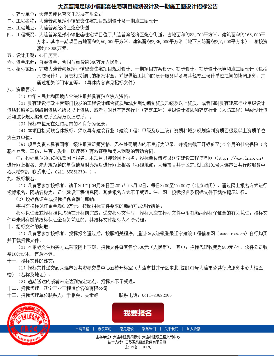
首頁 > 資訊中心 > 招標信息 > 大連普灣足球小鎮配套住宅規劃設計及一期施工圖設計
2017-04-24
http://dl1.lnzb.cn/DLZBTB/GongGaoPersonalize/ZBGG_Detail.aspx?InfoID=a734877d-6694-4a5f-a747-3165709961c2&CategoryNum=003001
全資子公司-大連金普新區美麗鄉村建設投資有限公司
全資子公司-大連普恒市政設施管理有限公司
全資子公司--大連松木島水務有限公司
全資子公司-大連普躍客運服務有限公司
全資子公司-大連時泰普旅實業發展有限公司
全資子公司-大連普灣青少年足球訓練基地管理有限公司
全資子公司-大連時泰置業有限公司
全資子公司-大連普灣投資建設發展基金(有限合伙)
全資子公司-大連普信投資管理有限公司
全資子公司-時泰數字科技(遼寧)有限公司
全資子公司-大連奧邦體育文化發展有限公司
全資子公司-大連泰誠人力資源開發有限公司
全資子公司-大連三十里堡臨港工業園區開發建設有限公司
全資子公司-大連時泰農業科技園有限公司
全資子公司-大連時泰普豐農副食品有限公司
全資子公司-大連時泰普新工業技術有限公司
全資子公司-大連時泰新材料工業園有限公司
全資子公司-大連時泰節能環保設備有限公司
全資子公司-大連時泰標準廠房建設有限公司
友情鏈接: 大連普灣經濟區官網 大連金普新區官網 大連市人民政府官網